絞り込み
最新の投稿
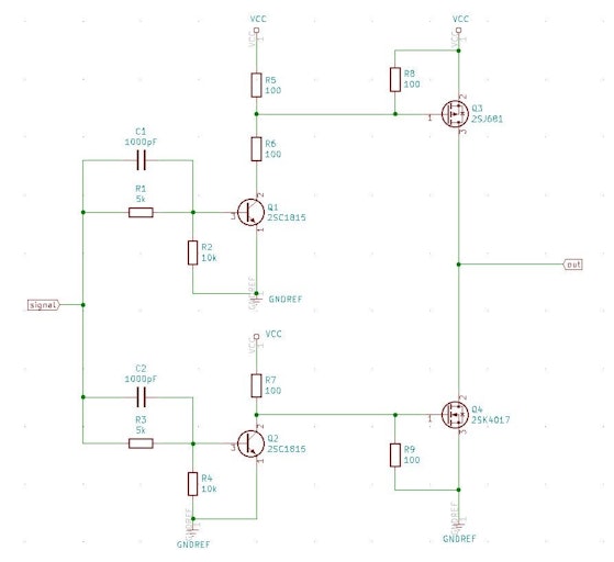
3.SEPP回路の導入(~500kHz)この頃から、どうもコレクタ負荷から信号を取り出してFETを駆動するのは遅いと勘付
内容を見る
2.ディスクリート化(~300kHz)市販のICでは高速化に限界があると思い、ディスクリート部品でハーフブリッジ回路を組
0.あらましワイヤレス給電を実験するにあたって、矩形波電源が必要になった。軽く調べてみると、どうもハーフブリッジ回路がメ
補章 結合係数の導出結合係数kの測定方法として、相互インダクタンスMからの導出法がある。それでは、実際に導出を行っていこ
第四章 電界結合方式電界結合の等価回路を以下に示す。なお、電極間で形成されるキャパシタンスをそれぞれC1、C2 (一般に
第三章 電磁誘導方式電磁誘導の等価回路を以下に示す。なお、送電コイル、受電コイルのインダクタンスをそれぞれL1
第二章 電界vs磁界現在実用化されている無線送電は主に電磁誘導方式と電界結合方式の2つである(他にはマイクロ波送電方式や
第一章 序論近年、「置くだけ充電」や「Qi」という言葉を聞くことが多くなってきたと思う。これらは無線給電技術の最たる例で